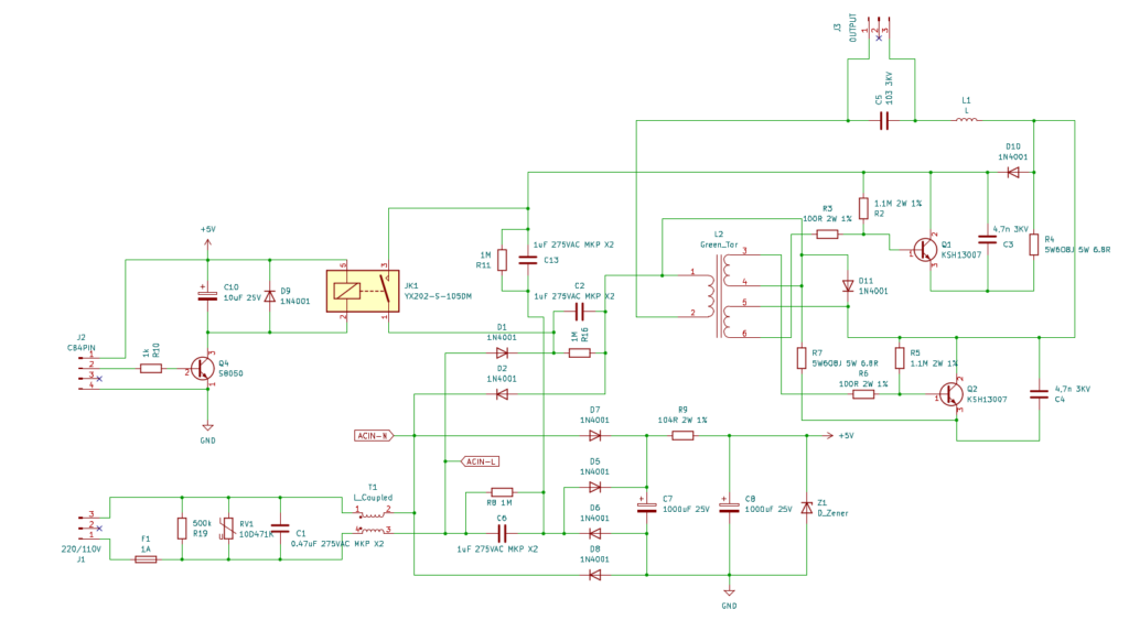
Схема ультразвукового стерилізатора VGT-800 Оприлюднено 10.02.202410.02.2024 від Constr Poster Схема ультразвукового стерілизатора VGT-800 VGT-800MB-V2.0 Головна плата vgt-800mb-v2.0_schematic1Download