Перейти до вмісту
CONSTR
Гаражне конструювання
Меню
CONSTR
Інструменти для розробки
Моделі деталей
Меню
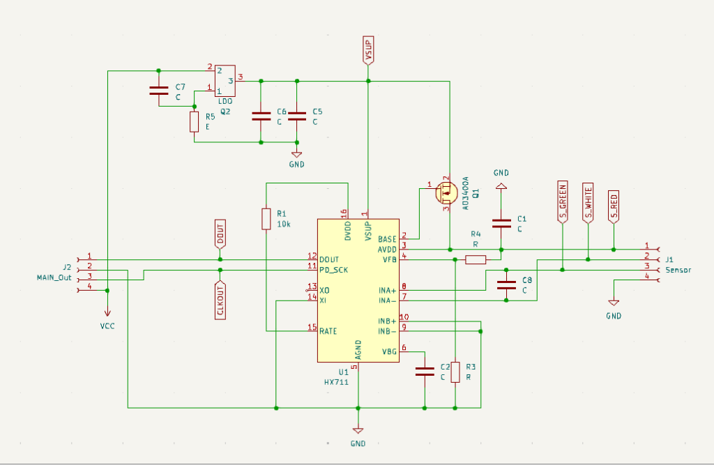
Схема датчику столу Creality Ender 3 V3 KE
Оприлюднено
03.01.2025
04.01.2025
від
Constr Poster