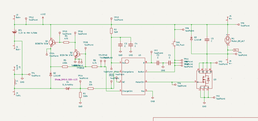
Схема зубної щітки Oral B Vitality Оприлюднено 26.03.202426.03.2024 від Constr Poster Електрична схема зубної щітки Oral-B Vitality з тестовими майданчиками. Схема в файлі PDF: oral-b-vitality-pcb-schematicDownload